区人大
|
区政府
|
区政协
电子地图
|
无障碍门户
首页
走进房山
政务信息
便民服务
公众参与
网上办事
当前位置:
首页
>
预公开及政策解读
> 政策解读
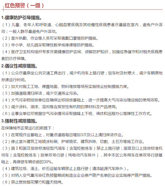
《房山区空气重污染应急预案(2016年修订)》政策解读
发布日期:2016-12-08
相关附件
北京市房山区人民政府关于印发《房山区空气重污染应急预案(2016年修订)》的通知.doc